Veilig omschakelen naar noodstroom in een TT-systeem met thuisaccu

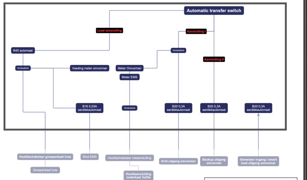
schakelschema ATS
Veilig noodstroom in een TT-systeem met thuisaccu en ATS In een TT-systeem is een goede aardverbinding cruciaal voor veiligheid en het correct functioneren van de aardlekbeveiliging. Bij noodstroom via een thuisaccu of generator moet ook off-grid dezelfde bescherming blijven bestaan. Een Automatic Transfer Switch (ATS) schakelt fase en nul veilig om, terwijl de aardverbinding altijd intact blijft. Moderne hybride omvormers bevatten vaak een N-PE-relais, dat in noodstroombedrijf automatisch nul en aarde koppelt. Hierdoor blijft de aardlekbeveiliging effectief en wordt voldaan aan de veiligheidseisen van NEN 1010. Met de juiste combinatie van ATS en omvormer kan een thuisaccu dus ook in een TT-systeem veilig en betrouwbaar noodstroom leveren, zonder risico’s voor gebruikers of het net.

In deze post uitleg over hoe je in een TT-systeem veilig kunt overschakelen naar noodstroom met een thuisaccu en ATS. We bespreken het belang van een blijvende aardverbinding, een vaste nul-aarde referentie en de rol van het N-PE-relais in veel moderne omvormers om aardlekbeveiliging en foutbescherming ook tijdens off-grid bedrijf te garanderen.

Veilig omschakelen naar noodstroom in een TT-systeem met thuisaccu en ATS

1. Basis: wat is een TT-systeem?

In een TT-systeem heeft de netbeheerder één punt van zijn transformator geaard, maar levert hij geen aparte aardgeleider mee.
De installatie zelf heeft daarom een eigen aardpen, waarmee alle metalen delen (behuizingen, leidingwerk, stopcontacten met randaarde) zijn verbonden.
Deze aardverbinding wordt gebruikt om:

  • Aanraakgevaar bij foutspanningen te voorkomen.

  • De aardlekbeveiliging te laten werken bij isolatiefouten.

Omdat de aardverspreidingsweerstand in een TT-systeem relatief hoog kan zijn, is een aardlekschakelaar (RCD)verplicht. Deze schakelt uit zodra er een lekstroom naar aarde wordt gemeten, meestal al bij 30 mA.


2. De uitdaging bij noodstroom

Wanneer de installatie via een ATS (Automatic Transfer Switch) overschakelt naar de back-upuitgang van een thuisaccu of generator, moet de aardlekbeveiliging nog steeds correct werken.
Hiervoor is het nodig dat de back-upbron een vaste referentie heeft tussen nul (N) en beschermingsaarde (PE).
Zonder deze koppeling zou de spanning kunnen ‘zweven’, waardoor foutstromen niet gedetecteerd worden en de aardlekschakelaar niet uitschakelt.
Dit kan gevaarlijke situaties opleveren.


3. Hoe de ATS schakelt

Een goed ontworpen ATS zorgt dat:

  1. Fase en nul van het openbare net volledig worden losgekoppeld bij noodstroombedrijf.

  2. De back-upuitgang van de thuisaccu wordt verbonden met de installatie.

  3. De aardverbinding altijd intact blijft in beide bedrijfsmodi.

Belangrijk: in een TT-systeem wordt de verbinding met de aardpen nooit verbroken.


4. N-PE-relay in veel omvormers

Veel hybride omvormers hebben in hun back-upuitgang een N-PE-relais.
Dit relais verbindt in off-grid modus automatisch de nulgeleider (N) van de back-upuitgang met de beschermingsaarde (PE).
Het effect hiervan is:

  • De installatie blijft correct geaard tijdens noodstroombedrijf.

  • De aardlekschakelaar blijft effectief en schakelt direct uit bij een fout.

  • Er is volledige naleving van de veiligheidsprincipes uit NEN 1010, ook zonder dat de netaansluiting aanwezig is.


5. Conclusie

Met een ATS en een omvormer die voorzien is van een N-PE-relais kan een thuisaccu in een TT-systeem veilig noodstroom leveren.
De installatie blijft beschermd tegen aanraakgevaar, de aardlekbeveiliging blijft actief, en er wordt nooit onbedoeld teruggevoerd naar het openbare net.
Zo combineer je bedrijfszekerheid met maximale veiligheid.

Scroll naar boven